記者賴榮偉/花蓮報導
為簡便災區民眾領取程序,花蓮縣政府10月2日晚間更新馬太鞍溪堰塞湖災害慰問金發放對象,並將開設領取站為期一個月,協助災民因應短期需求、加速重建家園。
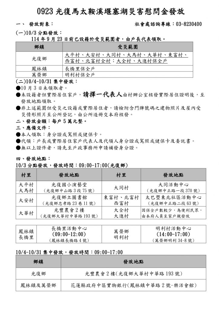
縣府指出,本次災害慰助金自今(3)日起針對每戶災民發放5萬元,114年9月23日以前設籍於受災範圍者,由戶長代表領取。

發放時程為10月3日當日依所在村里至7個定點領取(大全村及大進村因戶數較少由縣府人員親送)。10月4日至31日,發放集中於2處領取站,光復鄉親請至光豐農會2樓領取、鳳林鎮及萬榮鄉親至縣府中區實物銀行領取。發放時間皆為上午9時至下午17時。
缺乏證件者,如鄉親因災遺失或尚缺身分證件,建議請先至光復戶政事務所或至設於光復糖廠醫療站內(糖廠街19號)的戶政便民服務站辦理補證後,再行領取慰問金,以加快作業。
未納入劃定範圍而實際受災者,請受災民眾前往所在地公所登記,並提供建物門牌照片與受災情形照片,由公所造冊登記交由縣府核發;未設籍但實際居住家戶(含租賃),請擇一代表人由村辦公室核發實際居住證明後,備妥證件至發放地點領取。相關細節可撥打慰問金諮詢專線03-8230400。
